Instance Verification Kit (IVK)
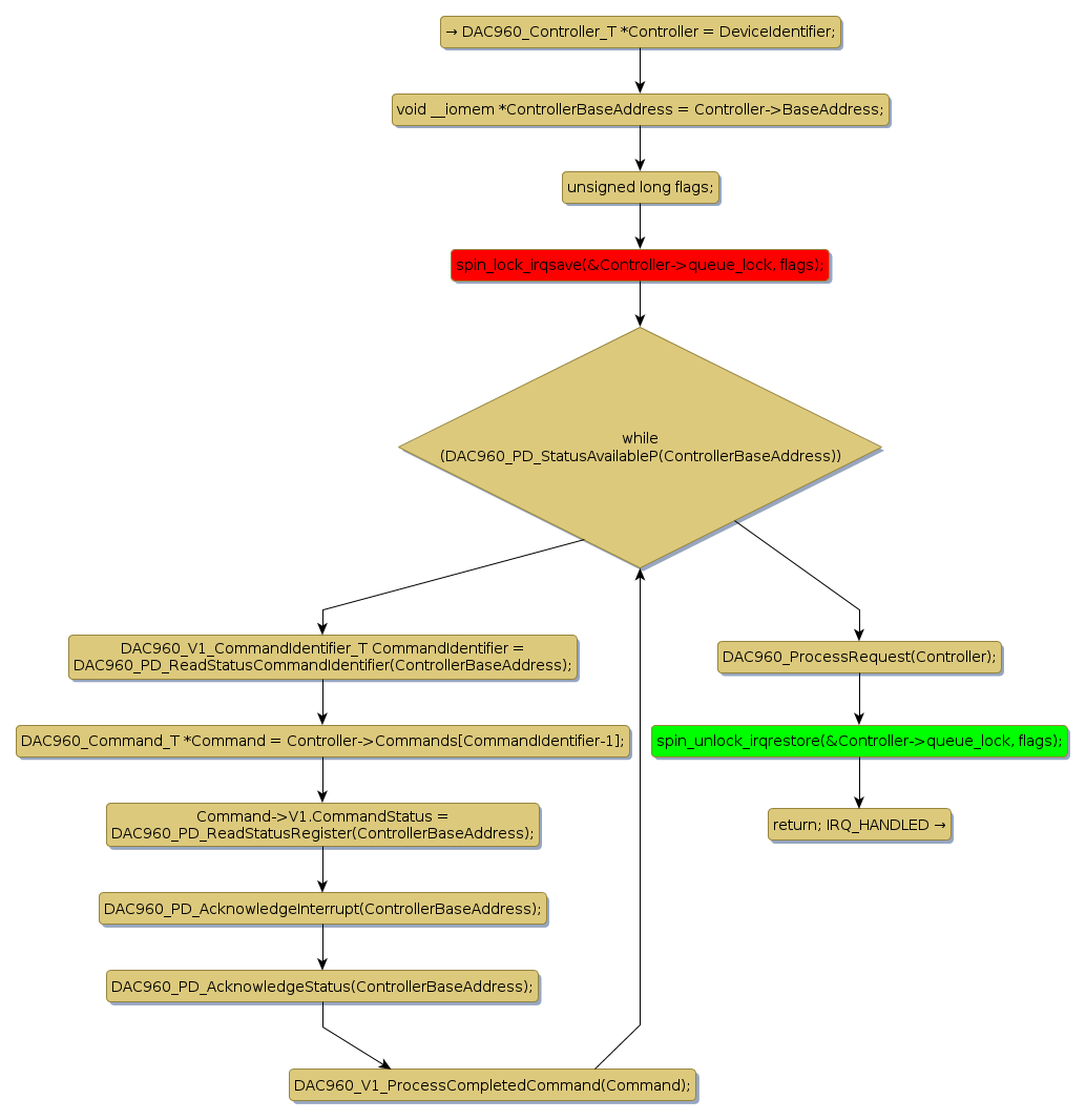
spin lock @ [204716+50+/linux-3.19-rc1/drivers/block/DAC960.c]
Instance Signature: queue_lock
|
The Matching Pair Graph:
|
|
Function Name
|
Control Flow Graph (CFG)
|
Events Flow Graph (EFG)
|
Source Correspondence
|
|
DAC960_PD_InterruptHandler
|
|
|
[204490+26+/linux-3.19-rc1/drivers/block/DAC960.c]
|